Log-Structured Merge Tree
在上一篇介绍B-Tree变体中,我们得出:通过缓冲可以改善 写放大 和 空间放大 的问题。应用缓冲的方式有:推迟磁盘页的写入传播,以及写操作顺序化。
LSM树则使用 缓冲 和 append-only方式 来实现顺序写操作。LSM树写入不可变的文件,并且随着时间推移将它们合并在一起。这些文件通常包含它们自己的索引,用来高效定位数据。尽管LSM树通常被作为B树的一种替代,但B树通常被用作 LSM树的不可变文件的 内部索引结构。
LSM树的缓冲和append-only,实现了 写入推迟,数据的更新最终写入到 不可变文件中。带来的优势:
- 相比B树可变的数据文件,LSM的append-only不可变文件,避免了随机写操作,同时LSM是append-only方式,也避免了数据碎片问题,具有更高的数据密度
- 由于 不可变文件,也避免了CUD操作 事先需要 在磁盘上定位数据的问题,显著的提高了 写入性能 和 吞吐量
- LSM树的 读和写 互不交叉,所以在并发读写时,LSM使用数据和索引文件的内存视图,对它进行并发保护。而不需要像 B树可变结构采用latch和lock保证磁盘文件的数据结构并发读写。LSM通过这种方式简化了并发访问的复杂度
LSM-Tree Structure
LSM-Tree由 较小的内存组件 和 较大的磁盘组件 组成。
memory-resident组件是可变的,它缓冲数据,并作为读写操作的入口。当内存中大小达到阈值后,会持久化到磁盘中。当然对memory-resident的写操作也是由WAL日志保证durability的。
disk-resident组件,将内存中缓冲的内容flush到磁盘中。由于文件不可变性,它仅用于读取。
Two-Component LSM Tree
双组件LSM-Tree,它只有一个磁盘组件,由不可变段组成。参考上一篇的FD-Tree。这个磁盘组件被组织成B-Tree,同时具有 100%的节点占有率。
memory-resident子树的内容 被分块写到磁盘上。在刷写期间,对于每个被刷写的memory-resident子树,都有一个disk-resident子树 与之对应。它们最终合并后,会写入到新的磁盘段中。而合并前的,子树将会被丢弃。这种方式类似于之前介绍的CoW树。
如下图,灰色部分是flush的 mem和disk 子树

在实现子树 merge和flush 的要素有:
- flush一旦开始,所有的新写操作,都必须转移到新的memtable中
- 在子树flush期间,mem和disk的 子树 都要保持 可以被读取的状态
- 在子树flush完后,需要保证 发布merge后新内容,丢去merge前mem和disk的子树,这两个操作是一个原子操作
特点:双组件LSM-Tree 会频繁地 维护索引文件(mem和disk),所以当每次memtable flush时,都会触发一次disk-resident子树的flush,避免不了的写放大。
Multi-Component LSM Tree
多组件LSM树,即它具有 不止一个disk-resident表。每次memtable flush后,会产生多个disk-resident表,所以我们查询数据时,必须要访问多个文件来定位。
为了缓解从多文件 读取数据的压力,需要一个周期性的compaction过程,将多个disk-resident表 compact成一个表。
如下图,memtable大小到阈值后,会flush到disk-resident表中,再经过compaction最后合并出更大的表

memtable
flush memtable到disk时前,必须分配一个新的memtable 用来切换,让它成为新的写操作目标,而旧的memtable则转变为flush状态,这个两个操作必须被原子性执行。
当memtable完全被flush到磁盘后,会生成一个disk-resident的table用于读操作,而该旧的memtable会被丢弃,取代它的是一个新的memtable。
如下图 展示了 memtable 到 disk-resident表 的转换过程。

其中有两点:1. 数据在memtable是经过排序后的,所以可以依次写入disk-resident表中,不论对disk上的数据结构还是I/O都会有很高的效率。2. 在flush memtable之前,其内容的唯一持久化地方是WAL,当memtable完全flush后,其对应的WAL就可以trim处理,丢去已经flush的那部分log。
更新与删除
由上面的LSM-Tree不可变磁盘文件,可以知道,对insert / update / delete操作不需要 在磁盘中定位数据。但是对于读取操作,则需要对冗余数据进行reconcile。
这个reconcile过程很类似之前说的FD-Tree,当delete一个key时候,通过插入一个Delete Entry表明,该key逻辑上已经删除了。
对于删除范围keys的操作来说,需要通过 predicate deletes(谓词删除) 来标记。该predicate通常是根据排序规则来的,如: **delte from table where key >= “k2” and key < “k4”**的形式,对于了两个Delete Entry。[k2, >=] 和 [k4, <]。Apache Cassandra称其为 range tombstones (范围墓碑)
也就说 有了这两个entry,在从下往上 reconcile 表时,遇到匹配到predicate的数据记录,将会被跳过,不返回给客户端。
Merge-Iteration
LSM树由多个组件构成,查找过程则需要访问多组件,所以在返回给客户端之前,必须对其内容进行合并。
由于LSM的disk-resident表是排序后的,所以在merge的时候,可以通过merge-sort归并排序算法。
iteration迭代器是指,disk-resident / memtable 提供的一种 游标,来遍历文件内容。所以,merge-sort是对这些iterator进行merge排序。
核心是:构建一个优先队列。该queue包含N个元素,N为iterator个数。该queue每次返回其中的 最小元素,即一个iterator的head值。当queue取出一个元素后,会继续从iterator取下一个值,放入queue。如此反复执行,直到iterator里元素取尽。
这样保证了,merge后依然保持了有序地输出元素。如下图

reconcile
reconcile需要解决的是,多条相同key数据的冲突,需要知道哪一条是最高优先级的。
因此,在记录数据时候,需要保持一些metadata用来判断。比如时间戳信息。
更大的时间戳 数据,代表最新条数据,它会隐藏到 时间戳小的 数据记录。
compaction
LSM树中,disk-resident表数量会不断变多,所以需要周期性地compaction来触发merge,写入结果到新创建的表中。
compact特点:
- 存在一个内存上线,即构建priority queue的内存大小,上线 = N x 一个元素的mem
- 磁盘需要保证有 充足的空间,用来写入compacted后的表
- compact操作同时并发操作多个表
Optimization: leveled compaction
通过分层compact方式进行优化,RocksDB采用这种策略。
核心:disk-resident tables 被划分为 多个level。每一层都有数据量大小的要求。
Level-0:由memtable直接flush创建的。因此,0层中各个表,可能包含key range的重叠部分。如t1表的key range=1~100,t2表的key range=50~100。这是因为是直接从memtable生成的,没有经过merge。
Level-1:1层和更高的 层上的表,不会存在,key range上的重叠。因此,在compact时,必须将0层的表,分区后对相同key范围的表进行merge。
当一个层中表大小或表数目 达到阈值后,就要进行跨level进行merge。如1层达到阈值 需要 merge到2层,则会将1层中的一个t1,在2层中找重叠的key range表,将它们进行merge。如下图

还存在一些其他的 compaction策略,针对不同的工作负载。比如,Apache Cassandra实现的a time window compaction strategy,它对于(time-to-live)类型的 时序数据库来说很友好。因为,数据记录会在一定时间后 过期,基于时间窗口的compaction策略,会直接丢弃已过期时间的数据,而不需要compact。
读/写/空间放大
在实现最优的compaction策略时候,避免不了需要考虑到 读放大、写放大 和 空间放大,这三个因素。
LSM树中,为了回收重复数据占用的空间, 以减轻 空间开销,则需要 经常merge表,但这又会导致 写放大,如果减少merge表的频率,则又会导致 读放大,需要读取多个表以reconcile数据,也会导致 空间放大。
总结,基于immutable files存储数据时候,面临以下问题:
- 读放大:为了检索数据,需要读取多个disk-resident tables,在reconcile
- 写放大:compaction过程,需要不断对disk-resident tables进行重写
- 空间放大:immutable的特性,同一个key数据 可能会 被存储多次
存储结构的 开销模型 需要考虑三个因素:Read Overhead / Update Overhead / Memory or Storage Overhead
这是一种最朴素的猜想,同时优化其中 两项,避免不了另一个项 overhead 恶化。而然对于 分布式数据库,除了这三点,还包含其它需要 考虑的因素,如一致性成本,复制开销等。但这个朴素的开销模型,有助于我们理解 存储引擎 必须 提供什么
实现细节
SSTable
如何实现 immutable disk-resident,以满足有序性。通常使用 有序字符串表,即Sorted String Tables。
SSTable通常由:索引文件 和 数据文件 组成。
- index files 通常以类似B树 或 HashTable查找复杂度 类似的结构,来实现查找。它保存着key在数据文件中的offset。
- data files 以key的顺序保持记录,同时它一旦写入则不可修改
由于data files中key的有序存储,所以即使hash索引 也能满足范围查询,只要通过hashtables定位到range的第一个key,再根据range查询的谓词,向前或向后 顺序取出数据即可。
SSTable-Attached Secondary Indexes
这是Apache Cassandra中实现的,SSTable附加二级索引。允许除了PK之外,其它任何字段来索引 数据文件。一旦memtable flush到disk-resident tables时,对于的 主键索引 和 二级索引 也会创建出来。并且与SSTable具有相同的lifecycle。
如下关于SSTable的直观感受


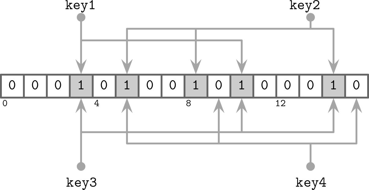
Bloom Filter
LSM树 读放大原因,需要搜索多个disk-resident tables来定位数据,如果事先知道 一个disk-resident tables是否包含要搜索的数据,就可以一定缓解读放大情况。
存储这个信息比较容易,只要给每个disk-resident tables标记 是否包含某个index key,但这种方式会 耗费大量的空间去标记,为了兼顾空间效率,Cassandra和RocksDB都采用了 概率型数据结构,Bloom Filter。
概率型数据结构 允许我们 不必精确存储所有集合,而是提供一种 近似的结果,这样极大的 提高了 空间效率。如Bloom Filter。
布隆过滤器,用来测试 元素 是否 属于一个集合。它可能产生 false-positive 情况,但不会出现 false-negative情况
- false-positive:元素在集合中,但 实际上 该元素 不在 集合中
- false-negative:元素不在集合中,则 该元素 肯定不在 集合中
所以,只要使用 false-negative特性,过滤掉 肯定不在 集合中的tables,只访问剩余的tables,就可以极大地减少了访问表的数量。如下图

Bloom Filter = 大的Bit Array + 多个Hash函数
如上图中存在 3个hash函数,对key1分别求值,得到3、5和10。就会在Bit Array对应的index上标记为1。像这样重复求值key2/key3/key4,所以如果Bit Arrray里的index=3的位置=1,只能表示key1可能存在,因为key3也会在一个bit上标记。
所以,不同key值经过hash函数计算后 得到相同值,就导致了hash冲突。为了避免,加大Bit Array,提供更多Hash函数。但这也会相应带来,内存与计算性能的 负面影响。因此,需要相互权衡。
但是,因为LSM树中的表是immutable的,所以tables的key个数也是可以确定的,因此可以通过计算 得出冲突概率,进而权限。
Skiplist
目的:内存中 保存 有序数据。
Skiplist 最初来源于Paper Skip Lists: A Probabilistic Alternative to Balanced Trees
从标题看出,它的初衷 为了 代替 平衡树。我们知道,B-Tree在更新/删除节点后,可能需要 旋转/移动 节点,带来写放大负担,尤其是并发场景下,一次更新需要lock到较多节点,降低了并发性能。
skiplist本质 类似一个 linked-list 带有 additional pointers,如下图带有指针的各种linked list

跳表具有简单的 结构,类似linked-list,由一系列高度不同的节点组成,构建了链接在一起的 层次结构,节点的高度由 基于概率分布 生成的随机数来确定。如下图

核心:search过程,从上到下 一层一层 找到 forward指针 指向的key,判断与查询key大小。
如何根据概率分布 得出节点高度呢?
需要2个常量:maxLevel表示元素 最多可以有 多少个向前的 指针,它决定了skiplist的容量。p是一个概率因子,它决定了随机生成level的大小分布。如下图,p值对 检索时间 和 节点向前指针个数 的影响。检索时间代表了 时间效率,节点向前指针个数 代表了 空间存储,两者对立关系。它的理论复杂度:O(log_level(N))。按照默认 level = 32 来看,当 N > 2^20 的时候,理论上 skiplist Get/Set 平均 4 次查询,而二叉树平均得 20 次了。

但是,一般经验 对于 prob 存在 magic number, 比如skiplist中实现的,
| |
还有个skiplist-survey分析了,go实现的不同skiplist性能。
概率
关于skiplist的核心:概率问题,参考A Skip List Cookbook
理想情况下,我们希望 从下往上 不同的level层,元素逐级 减少,像B树一样,完美地二分了数据。但在skiplist中,做到这一点的是 概率函数,就如上面说的maxLevel和p。
重新理解 概率因子 p:1/p的元素,它们在 level i层,同时也会在 level i+1 层。也就是说,假设 level 0 层有10个元素,p=1/2,我们希望 level 1 层有5个元素,level 2 层有 2个元素
概括来说:在level L层,期望有 1/p 个元素。这样一层一层 叠到顶层,就是1/p * 1/p * 1/p = 顶层元素出现的概率。我们希望,skiplist可以按照这种方式组织起来,所以对一个元素,计算level时候,它的概率,是随着 level 层数增加,相应变低的。这就可以理解,上面代码里的for循环目的:for i := 1; i < estimated; i++,为了多次求概率,如果越往上层走,在for里满足if的几率就越低,就可以满足最初的expectation。
根据,Cookbook里的描述,当p=1/2时,选择maxLevel=32可以 满足32bit的数据。
不过 skiplist 非常依赖于随机数的均衡性,当前这方面其实没有做特殊优化,如果要做的更好的话理论上应该根据 key 的值和分布情况来确定 rand 算法才行。
最后,问题:skiplist 不像 B-Tree 对内存缓存友好,因为跳表的节点很小,而且在内存中是随机分配的。Unrolled lists来对这种情况就行了改进,本质是link pointer从指向一个item到指向一块item,里面包含了多个elements。很大的提高了cache性能。
无序LSM存储
之前的数据结构,B树/FD树/SSTable都是 按照key顺序存储的。无序存储,允许我们按照插入顺序 存储记录,减少写入的开销。
Bitcask
Bitcask 它是一个无序的日志存储引擎,没有使用memtable进行缓冲,而是将数据直接存储在日志文件中的。
为了检索key,它使用keydir,类似内存中HashTable,用来保存 key与最新数据 的 地址指针。它会在启动期间,从日志中重建。如下图

keydir的key始终指向的 最新数据的指针。而旧数据,会在compaction阶段丢弃掉。
pros: 数据直接记录在 日志文件中,不需要单位维护一个WAL,减少了 写放大和空间放大。
cons: 只支持 单点查询,不允许范围扫描,并且在启动时候,需要足够大的内存去Hold keydir
WiscKey
range scan对RDBMS还是很重要的,有没有一种数据结构 支持 无序存储 和 range scan呢?
WiscKey: Separating Keys from Values in SSD-conscious Storage
通过在LSM树中,保存sorted keys,并将 数据 存储在unordered applend-only的文件中(vLogs: value logs),来降低写放大问题。如下图,核心是:只将key存储在LSM-Tree中,value单独存储

Key存储在LSM-Tree中,还是如上面介绍的那样,包含 WAL -> memtable -> SSTable 这个流程。
因为value从LSM-Tree中拆分出去后,只保留了key,所以在compaction节点数据量就会小很多,带来更好的写性能。
cons: 参考papers里的challenges
- 由于vLogs是未经排序的,在range scan时候,需要大量随机I/O
- 由于Key-Value是分开存储,LSM-Tree compaction只会GC掉invalid的key,对于values需要单独的机制GC(回查LSM+移动vLogs 方式解决)
论文中提到,解决随机I/O的方式是 通过 SSD parallel I/O 特点来perfetch vLogs。
rocksdb
针对上面LSM-Tree的各种概念,我们可以映射到rocksdb wiki中,便于理解